12月28日,2023年北京高校红色“1+1”示范活动展示评选圆满结束。经学校推荐、现场展示、专家评审等环节,学院研究生第一党支部从1615个党支部中脱颖而出,荣获一等奖。
近年来,在学校党委的领导下,自动化学院党委高度重视学生党建工作,大力支持学生依托学科特色和专业优势服务基层、奉献基层,助力基层建设创新发展,引导教育大学生自觉将“小我”正青春融入“大我”新时代,用信息科大青春力量勇担时代使命。


民族要复兴,乡村必振兴。习近平总书记在党的二十大报告中指出:“全面建设社会主义现代化强国,最艰难最繁重的任务仍然在农村。”
在党委研工部、学工部的共同指导下,北京信息科技大学自动化学院研究生第一党支部立足专业优势,借助乡村振兴实践基地,与密云区河南寨镇提辖庄村党支部开展共建活动。

2023年,双方党支部共建16次,提辖庄村党支部为自动化学院研究生第一党支部搭建了创新实践的平台,提高了支部成员理论运用于实践的能力。支部成员积极了解提辖庄村发展的难点痛点,实施党建引领、科技赋能、校地共享三方面行动,投入乡村振兴的伟大实践中。
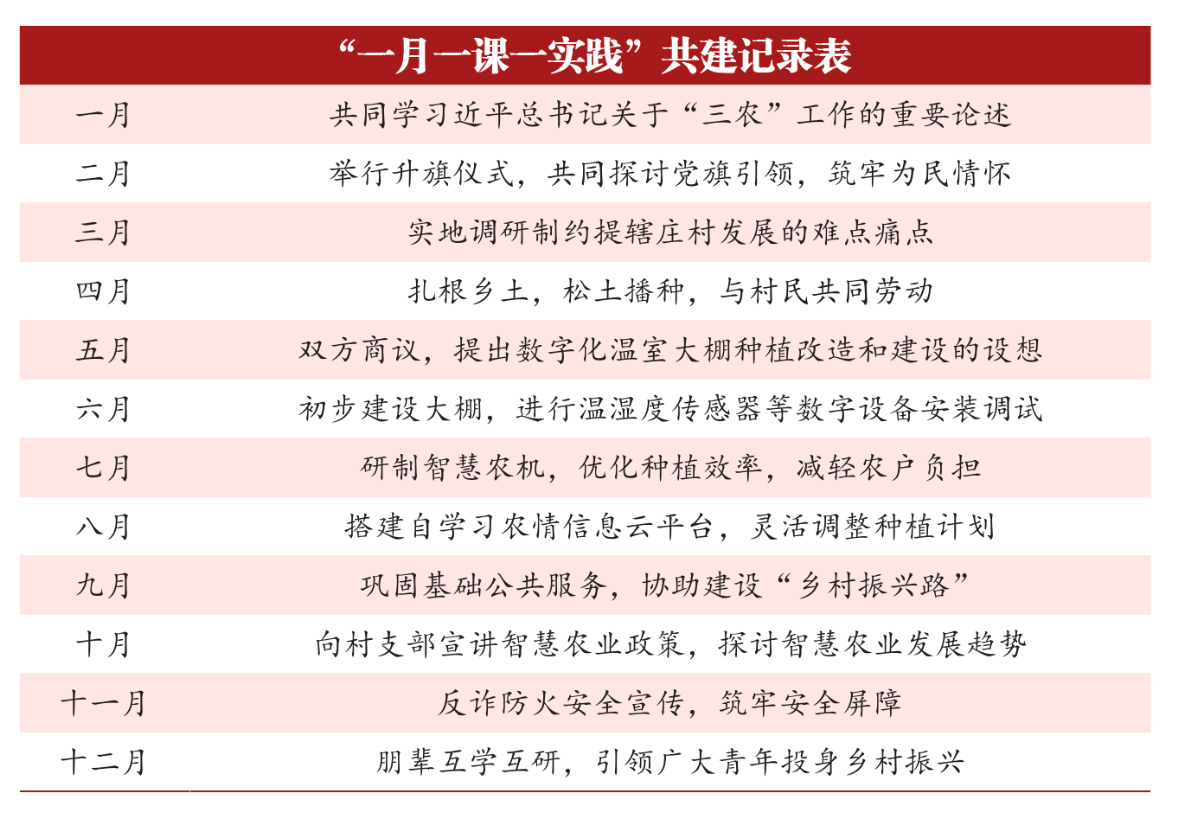
共同打造“一月一课一实践”共建模式,双方支部共同学习“习近平总书记关于‘三农’工作的重要论述”,探讨党旗引领,筑牢为民情怀,实现党建融促。加强提辖庄村党员队伍建设,实现党员网格化,织密为民服务网络,延伸党建触角。

协助建设“乡村振兴路”,巩固基础公共服务。开展党员集体清洁行动,改善人居环境和村容村貌,建设美丽乡村。结合党的二十大精神宣讲,开展主题党日活动,用农民易于理解的方式,宣讲智慧农业国家政策,探讨未来智慧农业的发展趋势。
为深入乡村开展共建,支部成员扎根乡村沃土,在农田中松土播种,与村民一起劳作,融入村民生产生活,深入每家每户,入户走访27次,走访中发现村民安全意识较差,通过讲述典型诈骗案例,一户村民因此切实提高了反诈意识,在接到诈骗电话后成功避免了5万元的诈骗陷阱,为此,村委会为支部寄来了一封感谢信。
党的二十大报告中强调要发展设施农业。支部党员都是控制科学与工程专业的学生,在实地调研中发现提辖庄村的难点问题在于劳动力短缺,农业装备生产效率低等。通过现场踏勘和实验室反复探索,双方合力搭建了一个功能齐全的智慧大棚,展现出“1+1>2”的效果。进行了温湿度传感器、土壤酸碱度传感器等温室大棚设施农业的数字化设备安装及调试,实现农情数据实时监测;开发研制小型集群式智慧无人农机,减轻农户负担。搭建国内首个自学习农情信息云平台,灵活调整农作物种植计划。以上技术突破将推广到更多乡村,推动科技创新和乡村振兴深度融合。
在市领导、密云区领导和校领导等各级领导的关心指导下,该项目目前已带动100-150人就业,未来3-5年将持续带动当地就业,打造乡村就业的密云样板,并成功获批“北京科技小院”。
共建以来,双方支部以“乡村振兴共建基地”为育人载体,以参观实践和现场宣讲为抓手,精诚合作,资源共享。截至目前,依托共建基地的双向培养,超200人次学生党员和积极分子进行参观学习,超300人次前往实践基地进行社会实践和专业实践。
支部党员青年扎根乡村,立志振兴,基于共建中的科技难点、重点,持续发力,取得互联网+高教主赛道北京市一等奖,2023年首都高校师生服务乡村振兴行动计划”北京市二等奖等5项奖, 授权、受理发明专利和论文成果共17项,支部成员参与28人次。
自动化学院研究生第一党支部的成员们即将毕业,但科技赋能乡村振兴的伟大实践永远在路上,支部党员将把乡村振兴的“接力棒”传承下去,讲述科技赋能智慧农业的生动实践,让广大青年切身感受乡村振兴的战略意义,深入了解科技为农业带来的巨大变革,激发更多青年投身乡村振兴的热情,为建设美丽乡村不懈奋斗。
共建以来,支部党员、积极分子全员参与,未来之路将加倍努力、持续发力,以红色信仰筑牢精神根基,紧跟时代、服务国家之需,为全面推进乡村振兴、实现中华民族伟大复兴贡献青春力量!